Tダイ押出フィルム成形-Bax株式会社 会社情報

Bad Ass Extruder
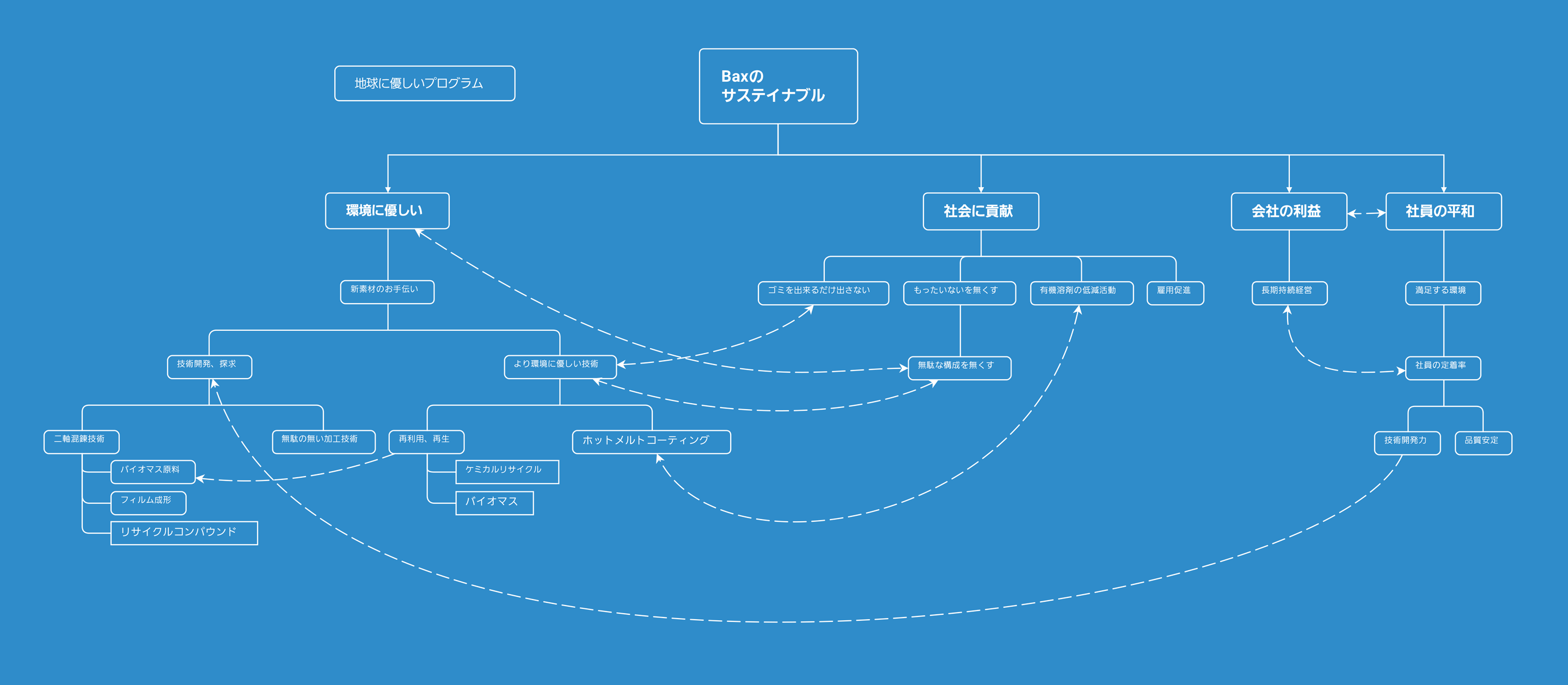
サステイナブル経営

素材・製品をサステナブルに

Baxはどのくらいサステナブルなのでしょうか? 自信を持って言える事があります。それは我々の特殊な装置 二軸混錬押出でバイオマス原料を添加して生分解性プラスチックの研究のお手伝いをしたり、汎用素材を使い捨てにすることなくリサイクル出来る新発想のプラスチックの開発のお手伝いをしたりと環境配慮型素材の研究に特化しています。その為の装置の改良、ノウハウの更新は毎日毎日一生懸命しています。設備と消耗品を大事にしながら社会、環境、そして働く僕達が楽しめて長期で働ける環境を、美しい地球を、これからの子供たちの事を、我々の生活がより良くなることを思い描いて毎日取り組んでいます。

Bax宣言書

僕たちの仕事はフィルムとシートを製膜する押出フィルム成形。その成形機(extruder)から命名して Bad ass  E xtruder! クレイジーな個性ある押出技術集団として サステイナブルで未来が明るい素材作りに貢献できる技術と環境を豪速で作って日本のチカラ、国力をあげていきたいと思っています!  Baxは毎日進化します!

前工程、後工程も安心して
機能性二次加工 機能性二次加工

易接着など前処理、スリットやシートカットなどの後加工も様々な装置を駆使してワンストップを追求する。
自分達の使命はユニバーサルな未来モノづくり。
  
コロナ処理 コロナ処理
コロナ処理
 
 
 
スリット加工
 
 
  
 
 
 
 
 
 
 
  
  
シートカット加工
  
 
クリーンルーム環境